
作为历史文化底蕴深厚的老城区,广州荔湾区始终将历史建筑的保护作为文化保护传承的重要抓手。
股票查询网
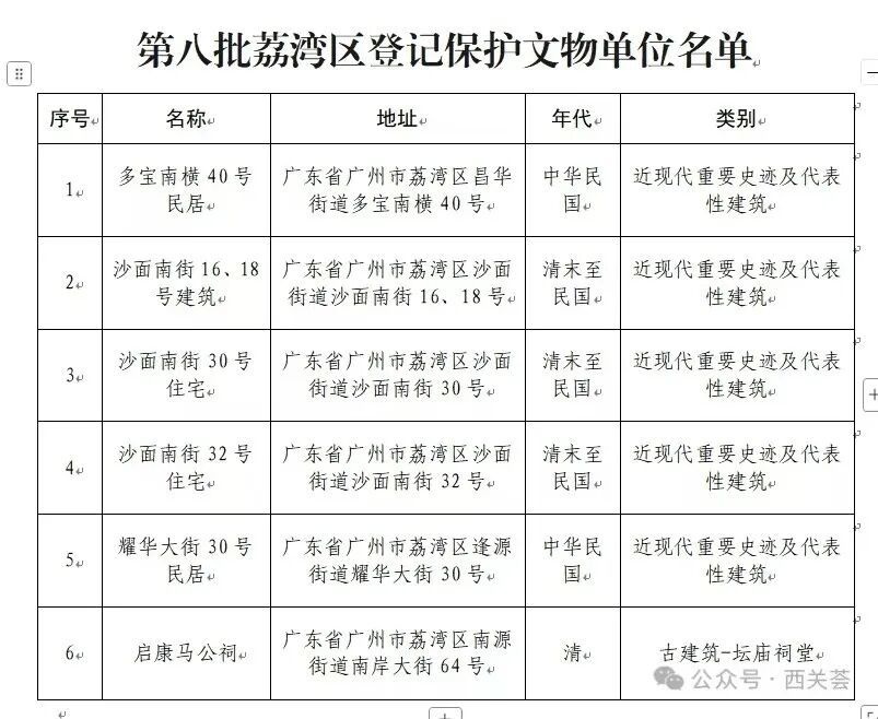
近日,根据《中华人民共和国文物保护法》有关规定,广州荔湾区公布第八批荔湾区登记保护文物单位6处,分别是多宝南横40号民居,沙面南街16、18号建筑,沙面南街30号住宅,沙面南街32号住宅,耀华大街30号民居,启康马公祠(南源街道南岸大街64号)。其中,多宝南横40号在荔枝湾涌沿岸,位于广医三院对面昌华苑,是一栋三层欧式风格小洋楼,此前被证实为“港乐之父”顾嘉辉旧居。


被称为“港乐之父”的顾嘉辉,1931年出生于广州,1950年举家迁至香港定居,2023年1月3日于加拿大去世。顾嘉辉曾写下《上海滩》《当年情》《沧海一声笑》《世间始终你好》《万水千山总是情》《狮子山下》等脍炙人口的歌曲,与黄霑搭档,创下香港流行乐的“辉黄”时代。他创作的音乐作品多达1200多首,不少至今仍被广泛传唱,《狮子山下》更被誉为代表香港拼搏不息精神的“港歌”。


顾嘉辉儿子顾致和确认多宝南横40号为父亲三姐弟儿时旧居。图片由梁东提供
热心市民、民间文保人士梁东曾爆料,他在顾嘉辉姐姐顾媚的回忆录中,找到了顾嘉辉三姐弟居住在西关的内容,并最终定位到多宝南横40号。报道刊出后,梁东将该报道推送给顾嘉辉远在国外的姐姐顾媚及后人,多宝南横40号旧址最终得到顾嘉辉儿子顾致和确认,并提出“永久性原貌保留”的期望。

顾嘉辉故居证明。图片由梁东提供
此次公布第八批区登记保护文物单位,荔湾区明确:
区登记保护文物单位由所有人或使用人负责修缮、保养,所有人或使用人应当依法履行文物保护主体责任,对文物安全负责;
使用区登记保护文物单位,须保护文物本体及其附属文物的安全,不得损毁、改建、添建或者拆除不可移动文物,不得改变文物原建筑立面、结构体系、色彩色调、基本平面布局和内部特色装饰等;
对区登记保护文物单位进行修缮、保养维护等应当报区文物行政部门批准,遵守不改变文物原状和最小干预的原则,确保文物的真实性和完整性;
建设工程选址,应尽可能避开区登记保护文物单位,因特殊情况不能避开的,应当尽可能实施原址保护;
在区登记保护文物单位周边不得建设污染文物及其环境的设施,不得进行可能影响文物安全及其历史风貌的活动。
来源:广州日报新花城记者 吴多图片:广州日报新花城记者 廖雪明(资料图)
富成配资提示:文章来自网络,不代表本站观点。